HYDRA-CELL

G25-kalvopumppu

Moottorikäyttöinen kalvopumppu

Hydra-Cell-kalvopumput soveltuvat erityisesti korkeapainesovelluksiin, sekä kemiallisesti vaikeille aineille.
  • Virtaus 4 - 75,7 l/min
  • Paine max. 69 bar
  • Kuluttavat aineet
  • Tiivisteetön rakenne

Valitse tuote

Valitse tuote

Valitse tuote

Tekniset tiedot

Teho (P2) 1,1 kW
Hydrauliöljyn määrä 3,1 l
Pyörimissuunta Valinnainen
Max. järjestelmän paine 17 bar
Nopeus 730 rpm
Max. viskositeetti 2200 cP
art-adapteri A04-041-1203
art-kokoonpano MONTAGE-816
art 3-vaiheinen moottori IEC 100-8 B3/B5
art-pumppu G25X_M
art-akselikytkin ROT24CP24282858SLL
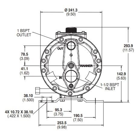
Liitännän sisääntulo BSPT 1 1/2"
Liitännän ulostulo BSPT 1"
Max. virtaus 52,8 l/min
Max. paine 6 bar
Asennus Adapteri
1098_Particle size (mm) Max 0,8 mm

Tuotekuvaus

Syrjäytyspumppuihin kuuluvat, tiivisteettömät ja erittäin pienen pulsaatiosykkeen omaavat Hydra-Cell-kalvopumput soveltuvat erityisesti korkeapainesovelluksiin, sekä kemiallisesti vaikeille aineille. Erilaiset syövyttävät, kuluttavat, aggressiiviset, ei voitelevat, ja korroosiota aiheuttavat aineet eivät tuota ongelmia Hydra-Cell -pumppujen rakenteille.

 

Pumppujen käyttöakseli ei kulje pumppupesän lävitse, jonka vuoksi pumpussa ei tarvita kallista ja huoltoa vaativaa päätiivistettä. Pumppupesässä sijaitsevat kalvot eristävät pumpattavan aineen pumpun muista rakenteista, ja ne ovat molemmilta puolilta hydraulisesti tasapainotettuja. Kalvojen tasapainotuksen ansiosta niiden käyttöikä muodostuu erittäin pitkäksi.

 

Energiatehokkaat Hydra-Cell – pumput ovat itseimeviä, eikä väliaineeton pumppaus (kuivakäynti) muodosta niille ongelmaa.

 

Hydra-Cell – pumppujen materiaalit valitaan aina tapauskohtaisesti pumppaussovelluksen mukaan. Normaalikohteiden lisäksi pumppuja on saatavissa myös räjähdysvaarallisiin tiloihin ATEX hyväksyttyinä (CE Ex II 2G&D T4).

 

Korkeapaineiset pesupuhdistukset ja suodatukset: Puhdistukset kuumilla tai kylmillä kemikaaleilla, puhdistusaineilla, liuottimilla tai vedellä, käänteinen osmoosisuodatus.

 

Kemian ja petrokemian teollisuus: Hapot ja emäksiset aineet, liuottimet, polymeerit, hartsit, kierrätysnesteet, hiilivedyt, kemikaalit, kuumat nesteet yms.

Konepajateollisuus: Leikkuunesteet, öljyt, jäähdytysaineet, puhdistusaineet.

Puu-, massa ja paperiteollisuus: Syövyttävät ja kuluttavat aineet, paperi- ja massakemikaalit, kierrätysnesteet, puhdistusaineet, liimat, lakat, paperin paineleikkaukset yms.

Kaivosteollisuus: Aggressiiviset ja kuluttavat kemikaalit, poran jäähdytysaineet, pölyn sitomiset, injektointiaineet, tiivistevesihuuhtelut yms.

 

Maaliteollisuus: Maalit, lakat, liuottimet, ruiskutus- ja pesusovellukset yms.

Lääketeollisuus: Lääkeaineiden valmistus, autoklaavipumput yms.

 

Öljy- ja kaasuteollisuus: Hapot, polymeerit, glykolit, suolavedet yms.

Meri- ja offshore – teollisuus: Kemikaalit, merivesipumppaukset (palon torjunta), suodatukset (käänteinen osmoosi), kaasujen pesut yms.

 

 

 

Tilaustiedot

Runko

SS 316L, Messinki, Hastelloy C, Valurauta, Duplex 2205

Kalvo

EPDM, FKM, FFKM, NBR, Neopreeni, Aflas, PTFE (E- ja S- malleilla, max. 1050 rpm)

O-rengas

EPDM, FKM, PTFE, NBR, Neopreeni

Venttiilin istukka

Keraaminen, Volframikarbidi, SS 17-4, Hastelloy C, Nitronic 50

Venttiili

Keraaminen, Volframikarbidi, SS 17-4, Hastelloy C, Nitronic 50

Jousi

Elgiloy (korvaa SS 316L), Hastelloy C

Jousipidike

Celcon, Polypropeeni, PVDF, SS 17-7, Hastelloy C, Nylon

Virtaus

4 - 75,7 l/min

Lähtöpaine X

Max. 70 bar

Tulopaine

Max. 17 bar

Lämpötilat*

Aflas:            10 - 121°C
Buna-N:       -10 - 121°C
Neoprene:  -10 - 70°C
EPDM:        -10 - 121°C
FKM:            -10 - 121°C

FFKM:          10 - 121°C
PTFE:          -10 - 93°C

Celcon:            -10 - 60°C
PVDF:            -10 - 60°C
Nylon:            -10 - 60°C
Polypropeeni:    -10 - 60°C
Elgiloy:            -10 - 121°C
Nitronic 50:      -10 - 121°C
Metall:            -10 - 121°C

Hiukkaskoko

Max. 0,8 mm

Viskositeetti

Max. 4000 cP (riippuu asennuksesta ja nopeudesta)

ATEX**

EEx II 2G k ia IIB T4 (max. aineen lämpötila. 90 °C, ympäristön lämpötila - 10 - 40 °C)

EEx II 3G k IIC T4 (max. aineen lämpötila. 90 °C, ympäristön lämpötila - 10 - 40 °C)

Liitännät (sisään/ulos)

1 1/2" / 1" BSPT (NPT-kierre tai laipat pyynnöstä)

Pyörimissuunta

Valittavissa

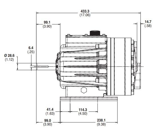
Akselimitat G03

1 1/8" (28,575 mm)

Hydrauliöljyn määrä

Noin 3,1 l ( öljynpinta tulisi olla noin 1-2 cm säiliön ylärajan alapuolella)

Paino

57 kg

* Ota yhteyttä, jos tuotetta aiotaan käyttää alle 10 tai yli 80°C lämpötiloissa.
** Ota yhteyttä jos tuotetta aiotaan käyttää räjähdysvaarallisessa tilassa.
 

 

 

 

 

Tarvikkeet

Saatat olla kiinnostunut näistä



Äänitiedostot

Lisää luettavaa

Suosikit Tilausnumero: Max. virtaus Max. paine Pumpun materiaali Kalvon materiaali Venttiilien materiaali Jousipidikkeen materiaali Nopeus Teho (P2) Asennus Hinta
52,8 l/min
6 bar
730 rpm
1,1 kW
Adapteri
69 l/min
6 bar
950 rpm
1,5 kW
Adapteri
52,8 l/min
10 bar
730 rpm
1,5 kW
Adapteri
69 l/min
12 bar
950 rpm
2,2 kW
Adapteri
52,8 l/min
24 bar
730 rpm
3 kW
Adapteri
69 l/min
36 bar
950 rpm
5,5 kW
Adapteri
52,8 l/min
68 bar
730 rpm
7,5 kW
Adapteri
69 l/min
40 bar
950 rpm
6 kW
Adapteri
52,8 l/min
24 bar
730 rpm
3 kW
Pohjalevy
69 l/min
36 bar
950 rpm
5,5 kW
Pohjalevy
52,8 l/min
68 bar
730 rpm
7,5 kW
Pohjalevy
69 l/min
69 bar
950 rpm
11 kW
Pohjalevy
75,7 l/min
69 bar
Messinki
Buna-N
Ruostumaton teräs 17-4
Celcon
75,7 l/min
69 bar
Valurauta
FKM
Ruostumaton teräs 17-4
Nylon
75,7 l/min
69 bar
Valurauta
Buna-N
Ruostumaton teräs 17-4
Nylon
75,7 l/min
69 bar
Valurauta
Buna-N
Ruostumaton teräs 17-4
Nylon
75,7 l/min
69 bar
SS 316L
FKM
Ruostumaton teräs 17-4
PVDF

Valittu tuote

Valitse tuote listalta.

Teknisiä neuvoja

Jonne Kaarela

Tuotepäällikkö

Asiakaspalvelu
Asiakaspalvelumme vastaa kysymyksiin ja etsii ratkaisut ongelmiin. Heille voit jättää myös tilauksesi.
FAQ
+ Miten tullaan asiakkaaksenne?
+ Olen sopinut puskurivarastosta, voinko tilata verkkokaupan kautta?
+ Voiko samalla tilillä olla useita käyttäjiä?
+ Voiko samassa tilauksessa olla useampia toimituspäiviä?
+ Voiko tilauksen toimittaa väliaikaiseen toimitusosoitteeseen?
Chatti
Tarvitsetko apua?
Logo

Evästeet oem.fi sivustolla

Evästeiden avulla voimme palvella sinua paremmin ja varmistamme sivuston sujuvan toiminnan. Voit hallinnoida evästeasetuksia koska tahansa.

Toiminnalliset evästeet

Nämä evästeet ovat välttämättömiä verkkosivuston toimimiseksi, eikä niitä voi poistaa käytöstä järjestelmissämme. Niitä käytetään yleensä vain vastauksena toimiin, jotka olet tehnyt palvelupyynnön yhteydessä, esimerkiksi henkilökohtaisten asetusten määrittämisen, kirjautumisen tai lomakkeen täyttämisen yhteydessä.

Tilastolliset evästeet

Tilastollisten evästeiden avulla seuraamme verkkosivustomme kävijöiden toimintaa ja teemme analyyseja, joiden avulla voimme optimoida verkkosivustoamme. Tämä tarkoittaa, että voimme kehittää sivustoamme toimivammaksi ja palvelemaan kävijöitä paremmin. Jos et hyväksy näitä evästeitä, emme tiedä, milloin olet käynyt sivustollamme. Voit kuitenkin käyttää sivustoamme normaalisti.

Markkinointievästeet

Markkinointievästeiden avulla voimme kohdentaa sinulle mainoksia eri verkkosivustoilla tai sisältöä sosiaalisessa mediassa. Näitä evästeitä asettavat kolmannen osapuolen mainonta- ja kohdistustyökalut. Evästeiden kautta nämä toimijat voivat muodostaa profiilin kiinnostuksesi kohteista. Jos et hyväksy näitä evästeitä, et näe kohdennettua markkinointia etkä mahdollisesti voi käyttää sosiaalisen median jakotyökaluja.