PULS

Piano erotusmoduuli

12-28 V DC, 2x10 A

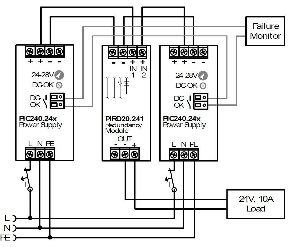
PIRD20.241 on redundantti-/erotusmoduuli, jota käytetään varmentamaan järjestelmien katkoton syöttö. Se on varustettu kahdella sisääntulolla ja yhdellä ulostulolla. Max. sisääntulovirta 2x10 A (2x16 A 5s ajan), kun käytetätään molempia sisääntuloja ja 1x20 A kun vain toinen sisääntulo käytössä.

 

PIRD20.241 on täydellinen ratkaisu käytettäväksi reduntattisessa järjestelmässä, jossa teholähteet on varustettu DC OK-releellä. Toinen sovellus tälle erotusmoduulille on kuormien erotus toisistaan.

 

Erotusmoduulissa on kaksi erillistä sisääntuloa, jotka voivat kumpikin ottaa puolet maksimivirrasta. Jos syöttävän teholähteen numero 1 lähdössä tapahtuu oikosulku, niin erotusmoduuli erottaa viallisen teholähteen, ja estää teholähdettä numero 2 ylikuormittumasta. N+1 varmennuksissa voidaan käyttää useampaa erotusmoduulia. Periaatteena on, että yhden teholähteeen vioittumisen jälkeenkin jäljelle jäävien teholähteiden teho riittää kuorman syöttämiseen.

 

Lue lisää
  • N+1 ja 1+1 varmennukseen
  • Diodi erotusmoduuli
  • Kustannustehokas

Valitse tuote

Diodi redundantti moduuli 12-28 V DC 2x10 A

Diodi redundantti moduuli 12-28 V DC 2x10 A

Tuotenumero:

Valitse tuote

Tekniset tiedot

Sisääntulo

Syöttöjännite DC 12-28 V
Min. syöttöjännite DC 9 V DC
Max. syöttöjännite DC 35 V DC
Max. syöttövirta per kanava 10 A
Syöttövirran tyyppi Redundanssimoduulit

Ulostulo

Ulostulojännite 24 V DC
Ulostulovirta 20 A
Max. ulostulovirta 26 A
Min. lämpötila ilman tehonlaskua -40 °C
Max. lämpötila ilman tehonlaskua 55 °C

Mitat

Leveys 39 mm
Korkeus 124 mm
Syvyys 124 mm
Paino 0,28 kg

Muuta

Sarja Piano
Hyväksynnät ATEX, CE, CSA, IECEx, UL
Kotelon materiaali ABS-muovi
IP-luokka IP20
Jännitehäviö 560 mV

Mitat ja kytkennät

TTP card merkintäjärjestelmä

PIRD3.jpg

PIRD2.jpg

PIRD1.jpg

1+1 10 A redundattijärjestelmä vaatii kaksi 10 A teholähdettä ja yhden PIRD20.241 erotusmoduulin

pird20e241_wiring diagram.JPG

1+1 20 A redundattijärjestelmä vaatii kaksi 20 A teholähdettä ja kaksi PIRD20.241 erotusmoduulia.

Tekniset kuvat

Tuotekuvaus

PIRD20.241 on redundantti-/erotusmoduuli, jota käytetään varmentamaan järjestelmien katkoton syöttö. Se on varustettu kahdella sisääntulolla ja yhdellä ulostulolla. Max. sisääntulovirta 2x10 A (2x16 A 5s ajan), kun käytetätään molempia sisääntuloja ja 1x20 A kun vain toinen sisääntulo käytössä.

 

PIRD20.241 on täydellinen ratkaisu käytettäväksi reduntattisessa järjestelmässä, jossa teholähteet on varustettu DC OK-releellä. Toinen sovellus tälle erotusmoduulille on kuormien erotus toisistaan.

 

Erotusmoduulissa on kaksi erillistä sisääntuloa, jotka voivat kumpikin ottaa puolet maksimivirrasta. Jos syöttävän teholähteen numero 1 lähdössä tapahtuu oikosulku, niin erotusmoduuli erottaa viallisen teholähteen, ja estää teholähdettä numero 2 ylikuormittumasta. N+1 varmennuksissa voidaan käyttää useampaa erotusmoduulia. Periaatteena on, että yhden teholähteeen vioittumisen jälkeenkin jäljelle jäävien teholähteiden teho riittää kuorman syöttämiseen.

 

Tarvikkeet

Saatat olla kiinnostunut näistä



Äänitiedostot

Lisää luettavaa

Teknisiä neuvoja

Iida Haapanen

Tuotepäällikkö

Asiakaspalvelu
Asiakaspalvelumme vastaa kysymyksiin ja etsii ratkaisut ongelmiin. Heille voit jättää myös tilauksesi.
FAQ
+ Miten tullaan asiakkaaksenne?
+ Olen sopinut puskurivarastosta, voinko tilata verkkokaupan kautta?
+ Voiko samalla tilillä olla useita käyttäjiä?
+ Voiko samassa tilauksessa olla useampia toimituspäiviä?
+ Voiko tilauksen toimittaa väliaikaiseen toimitusosoitteeseen?
Chatti
Tarvitsetko apua?
Logo

Evästeet oem.fi sivustolla

Evästeiden avulla voimme palvella sinua paremmin ja varmistamme sivuston sujuvan toiminnan. Voit hallinnoida evästeasetuksia koska tahansa.

Toiminnalliset evästeet

Nämä evästeet ovat välttämättömiä verkkosivuston toimimiseksi, eikä niitä voi poistaa käytöstä järjestelmissämme. Niitä käytetään yleensä vain vastauksena toimiin, jotka olet tehnyt palvelupyynnön yhteydessä, esimerkiksi henkilökohtaisten asetusten määrittämisen, kirjautumisen tai lomakkeen täyttämisen yhteydessä.

Tilastolliset evästeet

Tilastollisten evästeiden avulla seuraamme verkkosivustomme kävijöiden toimintaa ja teemme analyyseja, joiden avulla voimme optimoida verkkosivustoamme. Tämä tarkoittaa, että voimme kehittää sivustoamme toimivammaksi ja palvelemaan kävijöitä paremmin. Jos et hyväksy näitä evästeitä, emme tiedä, milloin olet käynyt sivustollamme. Voit kuitenkin käyttää sivustoamme normaalisti.

Markkinointievästeet

Markkinointievästeiden avulla voimme kohdentaa sinulle mainoksia eri verkkosivustoilla tai sisältöä sosiaalisessa mediassa. Näitä evästeitä asettavat kolmannen osapuolen mainonta- ja kohdistustyökalut. Evästeiden kautta nämä toimijat voivat muodostaa profiilin kiinnostuksesi kohteista. Jos et hyväksy näitä evästeitä, et näe kohdennettua markkinointia etkä mahdollisesti voi käyttää sosiaalisen median jakotyökaluja.