| Käyttöjännite | 12 V DC, 24 V DC | 
|---|---|
| Paino | 75 g | 
| Peak current | 30 | 
| Valmistaja | Electromen | 
|---|
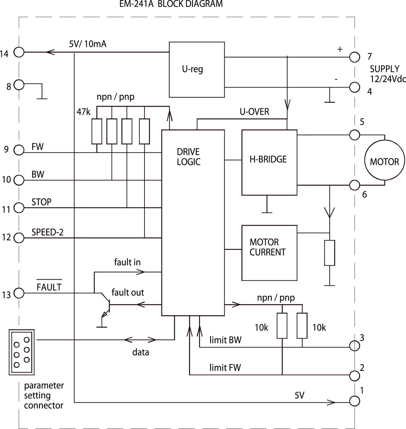
EM-241A on monipuolinen DC-moottoriohjain, joka kestää virtapiikkejä jopa 30 A saakka. Laite on suunniteltu käytettäväksi mitä moninaisemmissa DC-moottorisovelluksissa. Siinä on mm. aseteltavat startti- ja pysätysramppi sekä mahdollisuus asettaa virtaraja kumpaankin ajosuuntaan erikseen. Laitteessa on kaksi esiaseteltavaa ajonopeutta tai myös portaaton nopeudensäätö. Laitteen parametrit esim. virtajat ja rampit asetellaan sarjaliikenne terminaalilla EM-236, samalla laiteella voidaan monitoroida laitteen toimintaa. Parametrit on helppo asettaa tarkasti ja tarvittaessa kopioida laitteesta toiseen.
 
              Moottoriohjain on välttämätön komponentti, kun halutaan hallita sähkömoottorin toimintaa tarkasti ja tehokkaasti.
 
              EM-241 on pienikokoinen, mutta erittäin monipuolinen ohjelmoitava DC-moottoriohjain lähes kaikkiin mahdollisiin teollisuuden sovelluksiin. Siinä on säädettävät virtarajat, startti- ja pysäytysrampit sekä kaksi esiaseteltavaa nopeutta.
 
              
                  Olemme laajentaneet tuotevalikoimaamme ja aloittaneet yhteistyön NTF Aalborg A/S:n kanssa.  Lue lisää!
                
 
              Turun Eläinsuojeluyhdistys auttaa Turun sekä lähialueiden kodittomia lemmikkejä sekä luonnonvaraisia eläimiä.
 
              Teollisuusympäristöissä tapahtuvat räjähdykset voivat aiheuttaa vakavia vahinkoja sekä ihmisille että omaisuudelle. ATEX varmistaa, että sekä laitteet että työprosessit on suunniteltu minimoimaan nämä riskit ja luomaan turvallinen työympäristö.
 
              Yli 70 vuoden kokemuksellaan Akapp-Stemmann (Wabtec Netherlands) on yksi maailman tunnetuimmista virtakiskostojen valmistajista.
 
            
        Andreas Lyrintzis